Feature Wiki
Tabs
Validated self-registration
Page Overview
[Hide]1 Initial Problem
User accounts are created in our ILIAS system via LDAP from Identity Management at the university (IDM). To date, ILIAS accounts have only been created in individual cases (eg for external teaching staff).
It should be possible that the self-registration can be activated, without a user who is already in the IDM can create a new account.
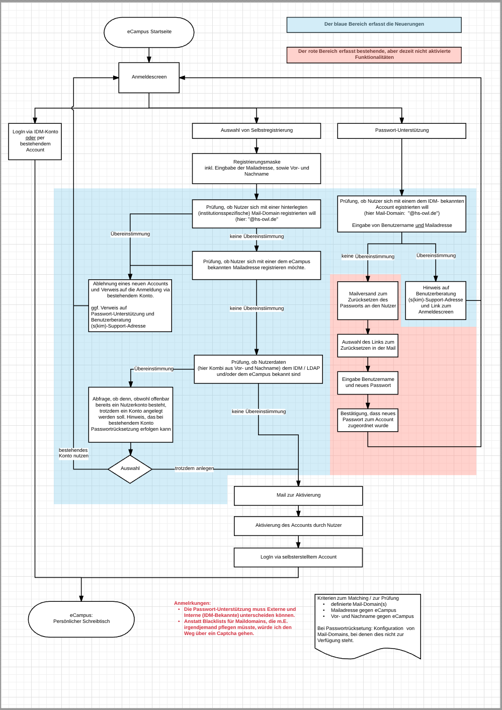
2 Conceptual Summary
It should be possible that the self-registration can be activated, without a user who is already in the IDM being able to create a new account.
In addition, a check against the name of existing ILIAS accounts is to be carried out in order to suppress a duplicate registration with another mail address.
Users who have an ILIAS account with no IDM reference (self-registered or registered by an admin) are to be given a password support.
Password support is not allowed for the user accounts that come from the IDM - there is no sync to the IDM. (The IDM hierarchy level is higher for the password.)
We need appropriate configuration options and forms in the administration.
A draft for the process is shown below in english.
And once in german.
3 User Interface Modifications
3.1 List of Affected Views
The registration settings in "Administration -> Authentication and Registration offer a new E-Mail Address Domain Filter:

A new subsection in "Administration -> Authentication and Registration" allows the configuration of registration related messages for all installed languages.
This view contains an ilPropertyFormGUI with different sections for each "Info message" e.g. "message for non-matching mail domains in the registration".
Each section holds TextAreaInputs for each actived language.
If "no messages" is configured for a specific language, the standard translation will be used.
3.2 User Interface Details
Are listed after further discussion with the Maintainer.
3.3 New User Interface Concepts
No new user interface concepts required.
4 Technical Information
{The maintainer has to provide necessary technical information, e.g. dependencies on other ILIAS components, necessary modifications in general services/architecture, potential security or performance issues.}
5 Contact
- Author of the Request: Samoila, Oliver [oliver.samoila]
- Maintainer: {Please add your name before applying for an initial workshop or a Jour Fixe meeting.}
- Implementation of the feature is done by: {The maintainer must add the name of the implementing developer.}
6 Funding
7 Discussion
JourFixe, ILIAS [jourfixe], July 17, 2017: We support the request in general. But we would like to have a suggestion how the notification texts for users are edited and managed in the administration. Additionally, we would like to have a suggestion for the domain filters.
JourFixe, ILIAS [jourfixe], July 31, 2017: We highly appreciate this feature request and schedule it for 5.3. We accept the described solution for a domain filter and agree to use language variables for the notification texts. In the future, we would like to have a general solution to maintain texts like these. But this would be a new feature request.
8 Implementation
{The maintainer has to give a description of the final implementation and add screenshots if possible.}
Test Cases
- {Test case number linked to Testrail} : {test case title}
Approval
Approved at {date} by {user}.
Last edited: 2. Apr 2019, 20:30, Samoila, Oliver [oliver.samoila]

